

air-band.narod.ru
29.08.2015, 14:53:13
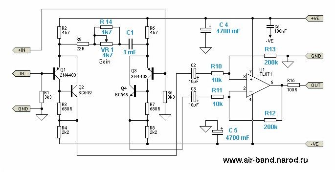
Рассмотрев разные варианты микрофонного преампа схем я в итоге остановился на этой - "Low Noise Balanced Microphone Preamp By Phil Allison" (обратите внимание на номер проекта!! ). Схема сама повторяет почти все схемы микрофонного преампа в фирменных микшерных пультах, т.е. она собрана на 4-х транзисторах и 1-м ОУ. Есть и другие варианты типичных схем; их можно посмотреть здесь . Вот еще варианты на схем на 3-х ОУ и на базе одной микросхемы здесь .
Рассмотрев разные варианты микрофонного преампа схем я в итоге остановился на этой - "Low Noise Balanced Microphone Preamp By Phil Allison" (обратите внимание на номер проекта!! ). Схема сама повторяет почти все схемы микрофонного преампа в фирменных микшерных пультах, т.е. она собрана на 4-х транзисторах и 1-м ОУ. Есть и другие варианты типичных схем; их можно посмотреть здесь . Вот еще варианты на схем на 3-х ОУ и на базе одной микросхемы здесь .