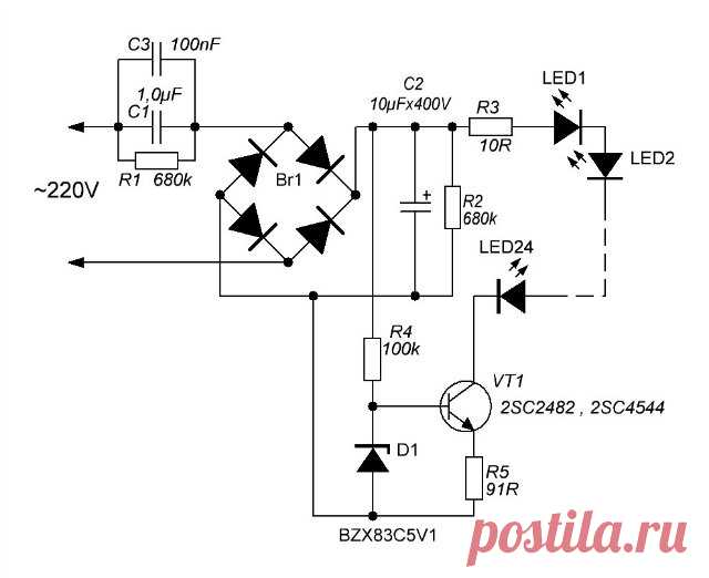
Сетевые светодиодные лампы схема