

rlocman.ru
17.10.2016, 9:27:15
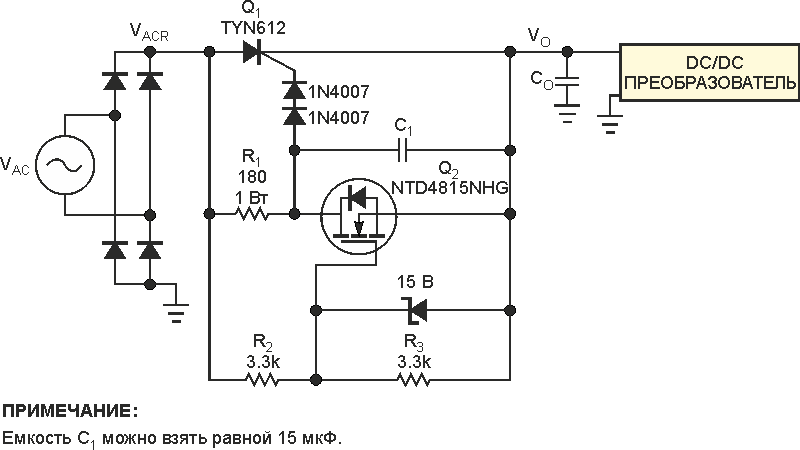
Защитите схемы от больших токов на время заряда конденсатора. Если не принять специальных мер, большой бросок пускового тока может привести к срабатыванию автомата защиты сети или, даже, к выходу из строя выпрямительных диодов. Схема, ограничивающая пусковой ток, показана на Рисунке 1.
Защитите схемы от больших токов на время заряда конденсатора. Если не принять специальных мер, большой бросок пускового тока может привести к срабатыванию автомата защиты сети или, даже, к выходу из строя выпрямительных диодов. Схема, ограничивающая пусковой ток, показана на Рисунке 1.