Постила
  • Авто и мото
  • Гороскопы и эзотерика
  • Дом и уют
  • Здоровье
  • Литература
  • Новости
  • Психология
  • Ремонт
  • Саморазвитие
  • Фотография и искусство
  • Какой сегодня праздник?
  • Внешность
  • Дети
  • Еда и напитки
  • Знаменитости
  • Маникюр
  • Покупки
  • Путешествия
  • Рукоделие
  • Свадьба
  • Цветы
  • Кусочек Постилы
  • Вязание
  • Диеты и похудение
  • Животные
  • Компьютеры и телефоны
  • Музыка
  • Открытки новое
  • Причёски
  • Разное
  • Сад и огород
  • Спорт и фитнес
  • Блог Постилы
  • Вход / Регистрация
    • Кнопка Пост!
    • Правила
Главная   /   Наука и техника   /   radio mix
  • 1
    • Встроить
    • Пожаловаться
Персональный сайт - Наш ответ Чемберлену.
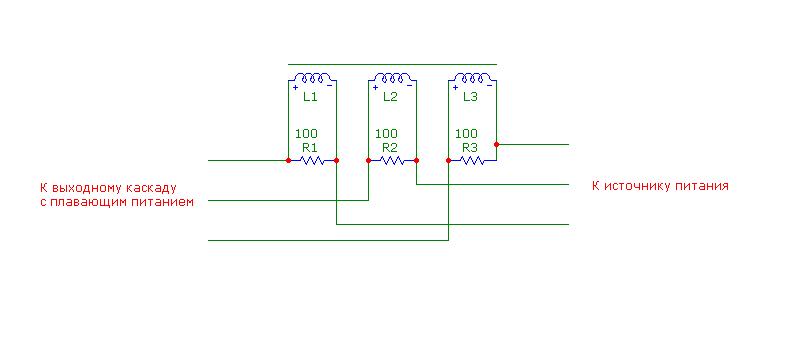
Если суть не понятна, то поясним, что дроссель наматывается в три провода на ферритовом кольце. Резисторы используются для снижения добротности индуктивности и исключения паразитных резонансов при участии емкости монтажа, проводов к акустике и т.п. Сумма токов питания в обмотках всегда равна нулю (с учетом направления токов) и подмагничивания сердечника не происходит. А вот выходное напряжение усилителя будет именно синфазным и будет задержано на высо
zoom_in
floatingpower.narod.ru
14.01.2017, 8:33:15

Персональный сайт - Наш ответ Чемберлену. Если суть не понятна, то поясним, что дроссель наматывается в три провода на ферритовом кольце. Резисторы используются для снижения добротности индуктивности и исключения паразитных резонансов при участии емкости монтажа, проводов к акустике и т.п. Сумма токов питания в обмотках всегда равна нулю (с учетом направления токов) и подмагничивания сердечника не происходит. А вот выходное напряжение усилителя будет именно синфазным и будет задержано на высо

дроссель
индуктивность
Персональный сайт - Наш ответ Чемберлену. Если суть не понятна, то поясним, что дроссель наматывается в три провода на ферритовом кольце. Резисторы используются для снижения добротности индуктивности и исключения паразитных резонансов при участии емкости монтажа, проводов к акустике и т.п. Сумма токов питания в обмотках всегда равна нулю (с учетом направления токов) и подмагничивания сердечника не происходит. А вот выходное напряжение усилителя будет именно синфазным и будет задержано на высо
Постила
Что такое Постила О нас Блог Постила ВКонтакте Кнопка «Пост!»
Новые посты Новые доски Открытки Рецепты Aрхив
Категории Темы Теги Лучшее на Постиле Какой сегодня праздник?
Помощь Правила Пользовательское соглашение Наши партнеры: Пикабу Промокоды Пикабу Рекламодателям