Постила
  • Авто и мото
  • Гороскопы и эзотерика
  • Дом и уют
  • Здоровье
  • Литература
  • Новости
  • Психология
  • Ремонт
  • Саморазвитие
  • Фотография и искусство
  • Какой сегодня праздник?
  • Внешность
  • Дети
  • Еда и напитки
  • Знаменитости
  • Маникюр
  • Покупки
  • Путешествия
  • Рукоделие
  • Свадьба
  • Цветы
  • Кусочек Постилы
  • Вязание
  • Диеты и похудение
  • Животные
  • Компьютеры и телефоны
  • Музыка
  • Открытки новое
  • Причёски
  • Разное
  • Сад и огород
  • Спорт и фитнес
  • Блог Постилы
  • Вход / Регистрация
    • Кнопка Пост!
    • Правила
Главная   /   Наука и техника   /   radio mix
  • 1
    • Встроить
    • Пожаловаться
Усилитель - он же преобразователь , для САБа в машину . - Страница 3
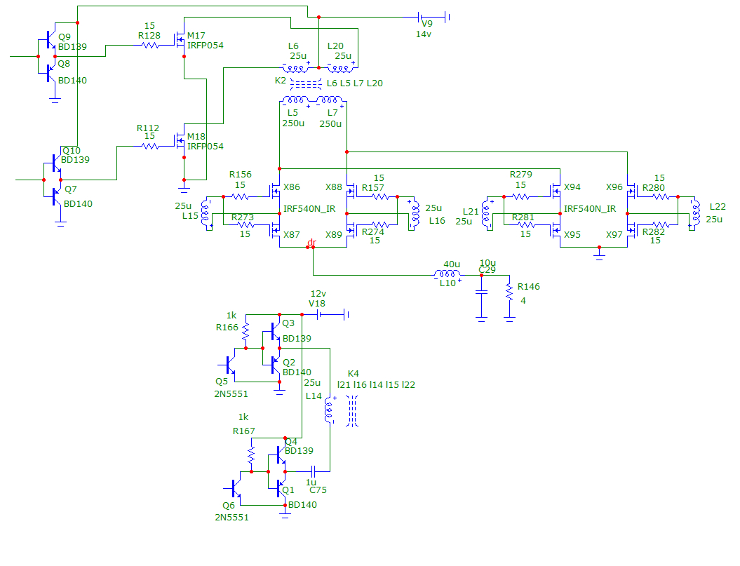
Есть такая идея :
Усилитель класса "D" запитать от бортового напряжения автомобиля , а на выход ему трансформаторы повышающие для каждого плеча . После них дроссели и емкости , динамик подсоединить к точке соединения обеих полуволн после дросселей .
Может есть уже готовые реализации такой идеи или похожих ?
zoom_in
forum.vegalab.ru
20.01.2017, 18:26:58

Усилитель - он же преобразователь , для САБа в машину . - Страница 3 Есть такая идея : Усилитель класса "D" запитать от бортового напряжения автомобиля , а на выход ему трансформаторы повышающие для каждого плеча . После них дроссели и емкости , динамик подсоединить к точке соединения обеих полуволн после дросселей . Может есть уже готовые реализации такой идеи или похожих ?

сабих
сабу
сабе
трансформатор
дроссель
Усилитель - он же преобразователь , для САБа в машину . - Страница 3 Есть такая идея : Усилитель класса "D" запитать от бортового напряжения автомобиля , а на выход ему трансформаторы повышающие для каждого плеча . После них дроссели и емкости , динамик подсоединить к точке соединения обеих полуволн после дросселей . Может есть уже готовые реализации такой идеи или похожих ?
Постила
Что такое Постила О нас Блог Постила ВКонтакте Кнопка «Пост!»
Новые посты Новые доски Открытки Рецепты Aрхив
Категории Темы Теги Лучшее на Постиле Какой сегодня праздник?
Помощь Правила Пользовательское соглашение Наши партнеры: Пикабу Промокоды Пикабу Рекламодателям