oldhommad.ru
06.11.2020, 19:57:16
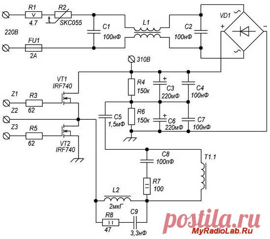
Простой и доступный импульсный блок питания на IR2151, IR2152, IR2153 200Вт Собирая какое нибудь очередное устройство, все больше мучает вопрос чем же его питать. Да хорошо когда навалом разной аппаратуры где есть подходящие трансформаторы, а если перематывать???
Простой и доступный импульсный блок питания на IR2151, IR2152, IR2153 200Вт
Собирая какое нибудь очередное устройство, все больше мучает вопрос чем же его питать. Да хорошо когда навалом разной аппаратуры где есть подходящие трансформаторы, а если перематывать???