

radiokot.ru
24.02.2021, 12:23:02
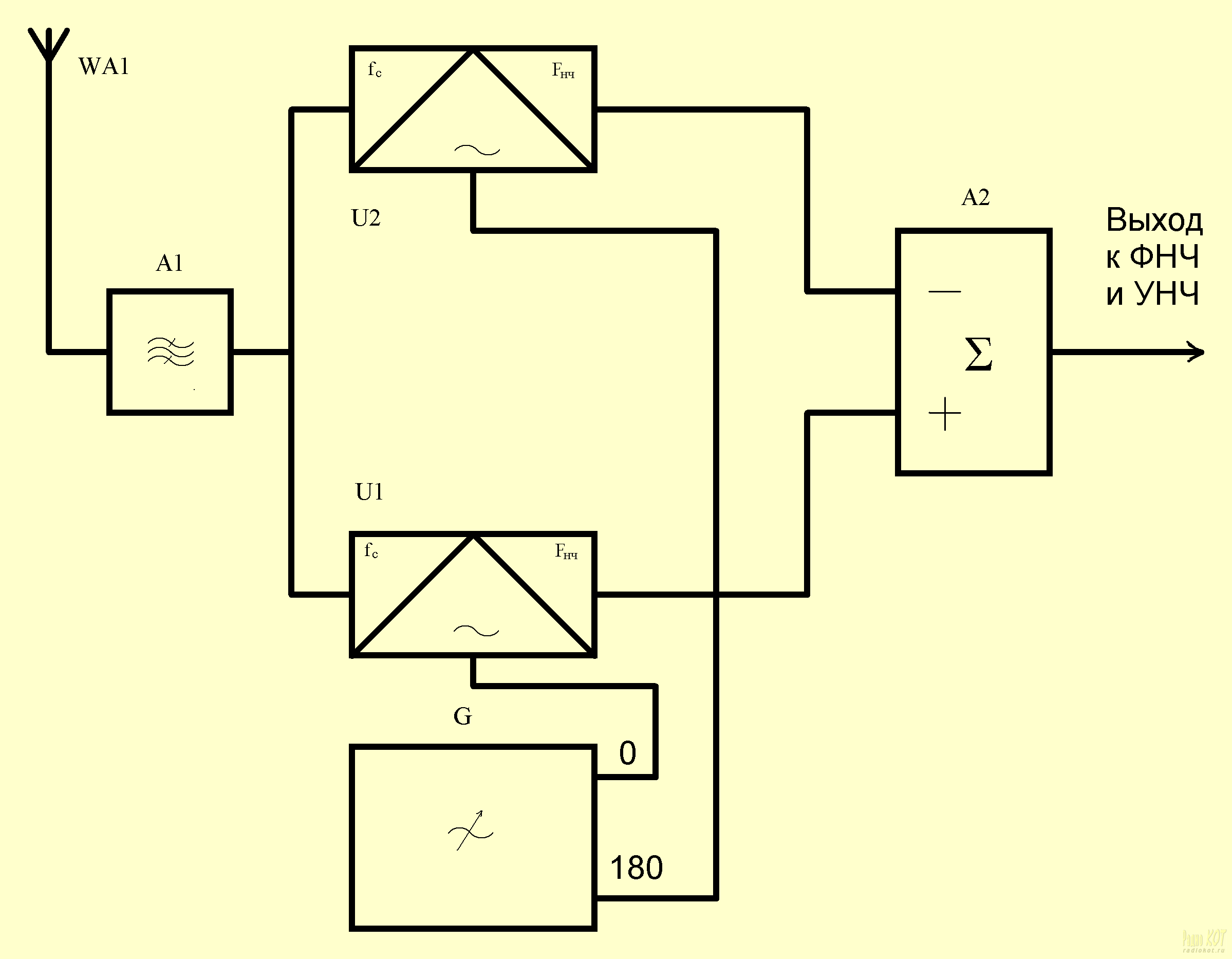
РадиоКот :: Двухканальный фазокомпенсационный приемник с разносом фаз 180 градусов. Эта схема является первой схемой приемника прямого преобразования опубликованной в отечественных СМИ на русском языке. Через 2,5 года в журнале "Радио" была публикация двух статей Томсона и Линде о технике прямого преобразования. А затем эстафету подхватил В.Т. Поляков и некоторые другие авторы. Заслуги В.Т. Полякова в области техники прямого преобразования для радиолюбителей общеизвестны, ...
РадиоКот :: Двухканальный фазокомпенсационный приемник с разносом фаз 180 градусов.
Эта схема является первой схемой приемника прямого преобразования опубликованной в отечественных СМИ на русском языке. Через 2,5 года в журнале "Радио" была публикация двух статей Томсона и Линде о технике прямого преобразования. А затем эстафету подхватил В.Т. Поляков и некоторые другие авторы. Заслуги В.Т. Полякова в области техники прямого преобразования для радиолюбителей общеизвестны, ...