Постила
  • Авто и мото
  • Гороскопы и эзотерика
  • Дом и уют
  • Здоровье
  • Литература
  • Новости
  • Психология
  • Ремонт
  • Саморазвитие
  • Фотография и искусство
  • Какой сегодня праздник?
  • Внешность
  • Дети
  • Еда и напитки
  • Знаменитости
  • Маникюр
  • Покупки
  • Путешествия
  • Рукоделие
  • Свадьба
  • Цветы
  • Кусочек Постилы
  • Вязание
  • Диеты и похудение
  • Животные
  • Компьютеры и телефоны
  • Музыка
  • Открытки новое
  • Причёски
  • Разное
  • Сад и огород
  • Спорт и фитнес
  • Блог Постилы
  • Вход / Регистрация
    • Кнопка Пост!
    • Правила
Главная   /   Наука и техника   /   radio mix
    • Встроить
    • Пожаловаться
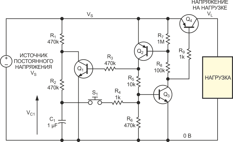
Выключатель питания на основе кнопки без фиксации. Схема, для которой требуется всего несколько самых дешевых общедоступных компонентов, рассчитана на широкий диапазон напряжений и идеально подходит для приложений с питанием от одноэлементных батарей, поскольку может работать при напряжении до 1 В или меньше. Транзисторы Q2 и Q3 образуют тиристорную структуру, которая функционирует как простая защелка, Q4 подключает питание к нагрузке, а S1 представляет собой простейшую кнопку без фиксации.
zoom_in
rlocman.ru
18.05.2022, 5:49:46

Выключатель питания на основе кнопки без фиксации. Схема, для которой требуется всего несколько самых дешевых общедоступных компонентов, рассчитана на широкий диапазон напряжений и идеально подходит для приложений с питанием от одноэлементных батарей, поскольку может работать при напряжении до 1 В или меньше. Транзисторы Q2 и Q3 образуют тиристорную структуру, которая функционирует как простая защелка, Q4 подключает питание к нагрузке, а S1 представляет собой простейшую кнопку без фиксации.

схемы
выключатель
кнопка
Выключатель питания на основе кнопки без фиксации. Схема, для которой требуется всего несколько самых дешевых общедоступных компонентов, рассчитана на широкий диапазон напряжений и идеально подходит для приложений с питанием от одноэлементных батарей, поскольку может работать при напряжении до 1 В или меньше. Транзисторы Q2 и Q3 образуют тиристорную структуру, которая функционирует как простая защелка, Q4 подключает питание к нагрузке, а S1 представляет собой простейшую кнопку без фиксации.
Постила
Что такое Постила О нас Блог Постила ВКонтакте Кнопка «Пост!»
Новые посты Новые доски Открытки Рецепты Aрхив
Категории Темы Теги Лучшее на Постиле Какой сегодня праздник?
Помощь Правила Пользовательское соглашение Наши партнеры: Пикабу Промокоды Пикабу Рекламодателям