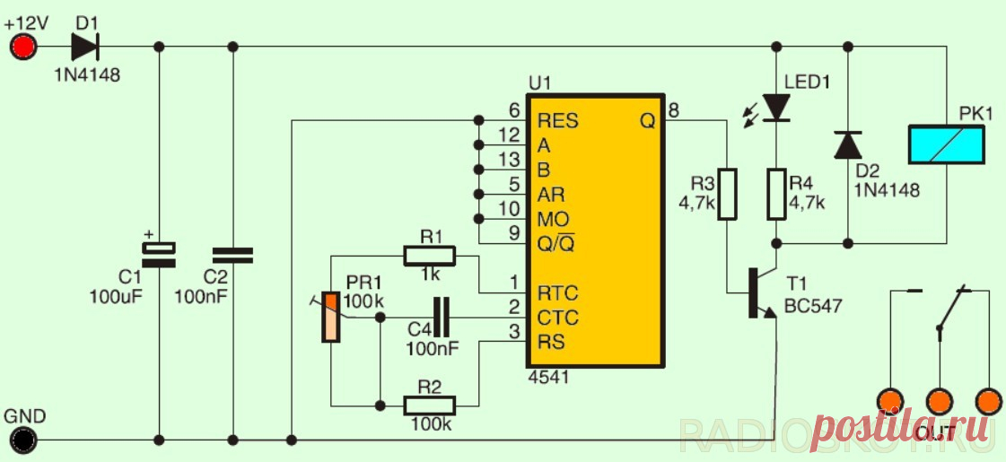
СХЕМА ЦИКЛИЧЕСКОГО ТАЙМЕРА ВКЛ/ВЫКЛ