Постила
  • Авто и мото
  • Гороскопы и эзотерика
  • Дом и уют
  • Здоровье
  • Литература
  • Новости
  • Психология
  • Ремонт
  • Саморазвитие
  • Фотография и искусство
  • Какой сегодня праздник?
  • Внешность
  • Дети
  • Еда и напитки
  • Знаменитости
  • Маникюр
  • Покупки
  • Путешествия
  • Рукоделие
  • Свадьба
  • Цветы
  • Кусочек Постилы
  • Вязание
  • Диеты и похудение
  • Животные
  • Компьютеры и телефоны
  • Музыка
  • Открытки новое
  • Причёски
  • Разное
  • Сад и огород
  • Спорт и фитнес
  • Блог Постилы
  • Вход / Регистрация
    • Кнопка Пост!
    • Правила
Главная   /   Наука и техника   /   radio mix
    • Встроить
    • Пожаловаться
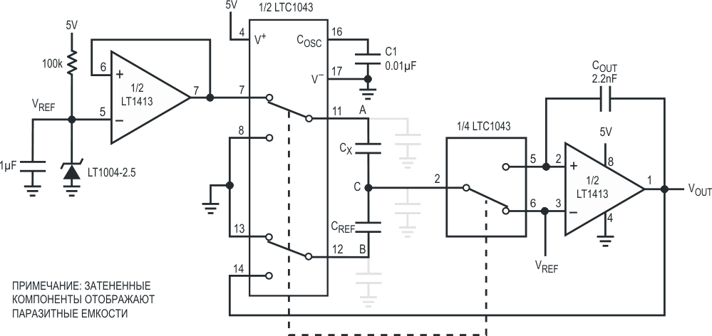
Емкостные датчики используются для измерения широкого спектра физических величин, таких как положение, ускорение, давление и уровень жидкости. Изменения емкости часто бывают намного меньше, чем значения паразитных емкостей, особенно при удаленном расположении датчика. Мне нужно было провести
zoom_in
rlocman.ru
21.12.2023, 9:35:55

Емкостные датчики используются для измерения широкого спектра физических величин, таких как положение, ускорение, давление и уровень жидкости. Изменения емкости часто бывают намного меньше, чем значения паразитных емкостей, особенно при удаленном расположении датчика. Мне нужно было провести

датчик
Емкостные датчики используются для измерения широкого спектра физических величин, таких как положение, ускорение, давление и уровень жидкости. Изменения емкости часто бывают намного меньше, чем значения паразитных емкостей, особенно при удаленном расположении датчика. Мне нужно было провести
Постила
Что такое Постила О нас Блог Постила ВКонтакте Кнопка «Пост!»
Новые посты Новые доски Открытки Рецепты Aрхив
Категории Темы Теги Лучшее на Постиле Какой сегодня праздник?
Помощь Правила Пользовательское соглашение Наши партнеры: Пикабу Промокоды Пикабу Рекламодателям