

rlocman.ru
10.01.2024, 18:28:49
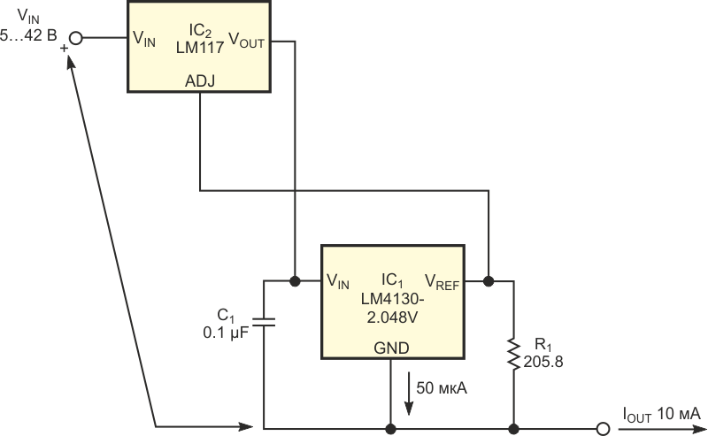
Журнал РАДИОЛОЦМАН, март 2019 Clayton Grantham EDN От источника опорного тока требуются высокая точность, низкий температурный дрейф и большое выходное сопротивление. Имеющиеся на рынке микросхемы источников тока отвечают некоторым из этих требований. Однако при уровнях ток
Журнал РАДИОЛОЦМАН, март 2019 Clayton Grantham EDN От источника опорного тока требуются высокая точность, низкий температурный дрейф и большое выходное сопротивление. Имеющиеся на рынке микросхемы источников тока отвечают некоторым из этих требований. Однако при уровнях ток