

rlocman.ru
27.02.2025, 6:21:51
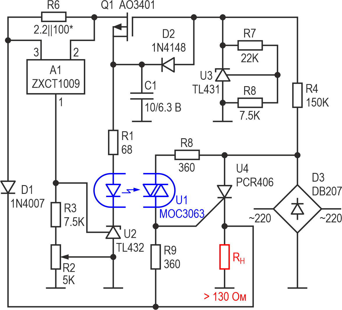
Универсальный контроллер керамических нагревателей паяльников - MOC3063
Взгляд Постилы
На изображении представлена электрическая схема, состоящая из множества компонентов, соединённых линиями. Основными элементами являются резисторы, обозначенные символами R1, R2 и так далее, и конденсатор, отмеченный как C1. Также видны диоды, такие как D1 и D2. В центре схема включает элемент U1, обозначенный как MOC3063, выделенный синим цветом, и светодиоды. На правой стороне можно заметить мостовой выпрямитель, обозначенный как D3 DB207. Компонент Q1 AO3401 связан с регуляторами и транзисторами, создавая сложную цепь для управления керамическими нагревателями паяльников. Световая и цветовая палитра схемы минималистична, базируется преимущественно на черных, красных и синих цветах для обозначения различных функций и путей. Пространственное оформление схемы сбалансировано, с хорошей читабельностью для профессионалов в области электроники. Восприятие усилено за счёт аккуратного расположения текста и символов, что отражает техническую точность и функциональный характер изображения.
Универсальный контроллер керамических нагревателей паяльников - MOC3063