

rlocman.ru
3 недели 4 дня назад
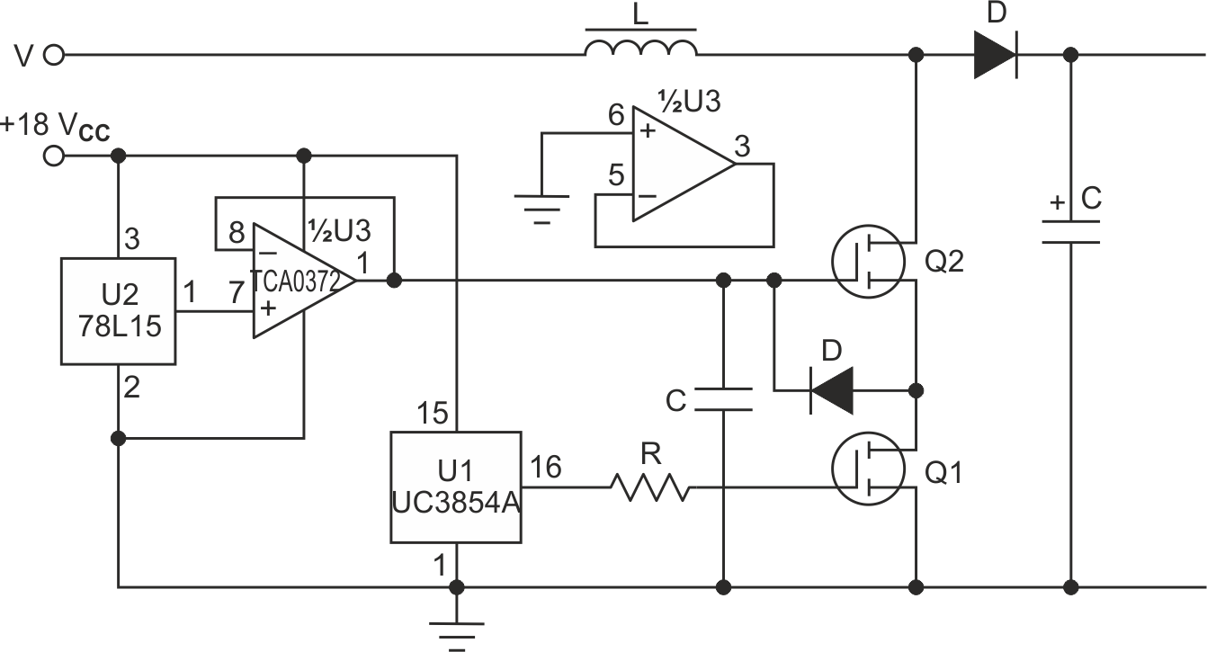
Каскодная конфигурация устраняет эффект Миллера в корректоре коэффициента мощности - LM78L15, UC3854AN
Взгляд Постилы
Погрузившись в мир тончайших линий и соединений, изображение обретает вид загадочного шедевра электротехники. На фоне этого сюжета каждая деталь словно мелодия, сплетающаяся в симфонию функциональной гармонии. Движение проводников и трансформаторов напоминает древние узоры, спрятанные в книгах о далеких технологиях. Линии, подобно музыкальным нотам, задают ритм, который подхватывается внутренним голосом схемы. В этом сценическом свете отражается история научного прогресса, где каждый элемент – это аккорд длинной и тонкой мелодии, звучащей в безмолвии. Напряжённые частицы преобразуются в выверенные положения, а хаотический мир обретает стройность. Здесь же отражается и тень человеческого гения, осмелившегося разгадать тайну энергии и подчинить её своему разуму. Кажется, будто из глубин изображения доносятся голоса давних мыслителей и современников, шепчущих на языке схем и протоколов.
Каскодная конфигурация устраняет эффект Миллера в корректоре коэффициента мощности - LM78L15, UC3854AN