Постила
  • Авто и мото
  • Гороскопы и эзотерика
  • Дом и уют
  • Здоровье
  • Литература
  • Новости
  • Психология
  • Ремонт
  • Саморазвитие
  • Фотография и искусство
  • Какой сегодня праздник?
  • Внешность
  • Дети
  • Еда и напитки
  • Знаменитости
  • Маникюр
  • Покупки
  • Путешествия
  • Рукоделие
  • Свадьба
  • Цветы
  • Кусочек Постилы
  • Вязание
  • Диеты и похудение
  • Животные
  • Компьютеры и телефоны
  • Музыка
  • Открытки новое
  • Причёски
  • Разное
  • Сад и огород
  • Спорт и фитнес
  • Блог Постилы
  • Вход / Регистрация
    • Кнопка Пост!
    • Правила
Главная   /   Наука и техника   /   радиоприём
    • Встроить
    • Пожаловаться
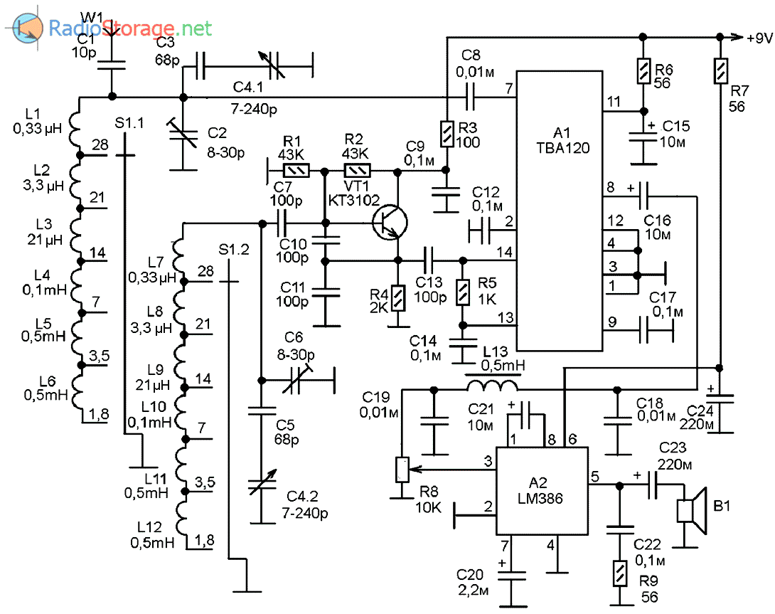
КВ приемник прямого преобразования на диапазоны 10-160м (ТВА120, LM386) Схема многодиапазонного (10м-160м) коротковолнового радиоприемника прямого преобразования на микросхемах ТВА120, LM386.
zoom_in
radiostorage.net
18.09.2025, 10:43:56

КВ приемник прямого преобразования на диапазоны 10-160м (ТВА120, LM386) Схема многодиапазонного (10м-160м) коротковолнового радиоприемника прямого преобразования на микросхемах ТВА120, LM386.

Взгляд Постилы
Электрическая схема, словно древнее магическое символическое полотно, поддаётся лишь посвящённым, раскрывая секреты технической алхимии. Извитые линии напоминают лабиринт из старинных греческих мифов, а загадочные обозначения элементов эхо мелькнувших призраков технологий прошлого и настоящего. Надпись в углу страницы, словно подпись невидимого мастера, добавляет таинственную ироничность. Образы радиолюбителей, склонившихся в ночной тишине над мерцающими экранами, оживают перед глазами. Разъёмы и транзисторы вплетают свою песнь в общее многоголосие, как если бы механическое начало пыталось достичь творческого полёта. В этом тонком сочленении быта и искусства, сиянии лампочки и шуме усилителей, рождается новый мир — электронное сердце, способное трепетать и вибрировать с полным доверием к человеческому прикосновению.
схемы
прямо сейчас
диапазон
преобразование
прямая
радиоприемник
микросхема
радиосхема kt3102 детали
история трансистора tba120
настройка lm386 на усиление
эзотерика радиоэлектроники 21 века
технокультура схемы и приборы
КВ приемник прямого преобразования на диапазоны 10-160м (ТВА120, LM386) Схема многодиапазонного (10м-160м) коротковолнового радиоприемника прямого преобразования на микросхемах ТВА120, LM386.
Постила
Что такое Постила О нас Блог Постила ВКонтакте Кнопка «Пост!»
Новые посты Новые доски Открытки Рецепты Aрхив
Категории Темы Теги Лучшее на Постиле Какой сегодня праздник?
Помощь Правила Пользовательское соглашение Наши партнеры: Пикабу Рекламодателям
Промокоды Пикабу Промокоды Алиэкспресс Промокоды Пятерочка Промокоды Яндекс Маркет