vpayaem.ru
06.01.2022, 7:18:51
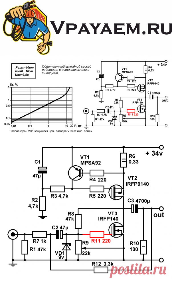
Простой однотактный усилитель Зена на полевых транзисторах. Важно!!! Уважаемый автор, а вместе с ним и многочисленные "копировальщики" забыли указать на схеме жизненно необходимую деталюшку - антипаразитный резистор в цепи затвора.
Простой однотактный усилитель Зена на полевых транзисторах. Важно!!! Уважаемый автор, а вместе с ним и многочисленные "копировальщики" забыли указать на схеме жизненно необходимую деталюшку - антипаразитный резистор в цепи затвора.