Затвор
lenta.ru
Дамбу в Петербурге закрыли из-за угрозы наводнения. Затворы дамбы в Петербурге закрыли в субботу, 14 октября, из-за угрозы наводнения. Об этом сообщили в пресс-службе комплекса защитных сооружений города. По информации пресс-службы, причиной закрытия дамбы стал приход в Петербург циклона «Тино».
lenta.ru
Инспекторы ДПС ранили пьяного росгвардейца с автоматом Калашникова. В Курске инспекторы ДПС ранили из табельного оружия сотрудника Росгвардии. Сообщается, что 25-летний росгвардеец на Lada Priora проигнорировал требование инспекторов остановиться. После погони он угрожал преследователям автоматом Калашникова. Когда росгвардеец передернул затвор, один из инспекторов выстрелил в него.
lenta.ru
Санкт-Петербург оказался под угрозой затопления. В Санкт-Петербурге закрыли затворы комплекса защитных сооружений (КЗС) из-за угрозы затопления. Данная предосторожность вызвана приходом циклона Иления, который может вызвать морское нагонное наводнение. По прогнозу метеорологов, уровень воды в устье реки Невы может подняться до отметок в 160-170 сантиметров.
rlocman.ru
Трансформатор управления затвором обеспечивает быстрое выключение MOSFET. Показанная на Рисунке 1 конструкция позволяет сигналу, управляющему MOSFET, иметь коэффициент заполнения от 50% до 0%, обеспечивая при этом высокую скорость выключения, недостижимую с помощью простого нагрузочного резистора.
dzen.ru
Необычное и странное оружие. Подборка №11 Очередная подборка необычных экземпляров оружия и прочего. Сегодня в выпуске расскажу о пистолете LM-4, пистолете Thor .50 и PDW Стоера. Пистолет LM-4 Этот пистолет был разработан в США в конце 70-х годов Филиппом Лихтманом как оружие самообороны для силовиков. С виду обычный пистолет, но механизм работы отличается. Начнём с того, что пистолет неавтоматический. Так после выстрела затвор нужно дёрнуть вручную. Да к тому же не назад,...
sovet.rogovo101.ru
Простой сложный запор для калитки типа «затвор» наконец-то сломался — как я его починил [пошаговка]
Два года назад, вместе с въездными воротами я сварил и калитку. О чем и рассказал в статье «Простой сложный запор калитки типа «затвор»», ссылку на которую вы увидите в конце. Все фото: автор Конструкция запора одновременно и проста и сложна, но тогда, когда его делал, я не учел того, что зимы бывают не только снежными, […]
Читай дальше на сайте. Жми подробнее ➡
sovet.rogovo101.ru
Починить запор калитки просто и быстро: я сделал так [пошаговка]
Два года назад, вместе с въездными воротами я сварил и калитку. О чем и рассказал в статье «Простой сложный запор калитки типа «затвор»», ссылку на которую вы увидите в конце. Все фото: автор Конструкция запора одновременно и проста и сложна, но тогда, когда его делал, я не учел того, что зимы бывают не только снежными, […]
Читай дальше на сайте. Жми подробнее ➡
dzen.ru
Как Борхард и Люгер обогнали своих конкурентов. В конце XIX века в европейских странах проектированию самозарядных пистолетов уделяли самое пристальное внимание. В создании первых моделей таких пистолетов участвовали Франция, Германия, Бельгия, Великобритания. Но совсем не везде их разработка шла одинаково успешно. Так, в 1893 г. французы братья Клер спроектировали тяжелый пистолет с рычажным затвором для стрельбы 8-мм патронами армейского револьвера. Но эта модель одобрен...
dzen.ru
МЦ-20: первый и последний промысловый болтовик Прежде, чем говорить о первом и последнем гладкоствольном охотничьем ружье с продольно-скользящим затвором , полагаю, стоит сказать несколько слов о том времени, в которое эта конструкция увидела свет. Эпоха правления Хрущева обернулась для страны немалыми потрясениями. Попытки реформирования сельского хозяйства привели к заметным потерям валюты, получаемой от экспорта зерновых и прочих сельхозпродуктов. Ликвидация машинотракт...
dzen.ru
Необычное и странное оружие. Подборка №11 Очередная подборка необычных экземпляров оружия и прочего. Сегодня в выпуске расскажу о пистолете LM-4, пистолете Thor .50 и PDW Стоера. Пистолет LM-4 Этот пистолет был разработан в США в конце 70-х годов Филиппом Лихтманом как оружие самообороны для силовиков. С виду обычный пистолет, но механизм работы отличается. Начнём с того, что пистолет неавтоматический. Так после выстрела затвор нужно дёрнуть вручную. Да к тому же не назад,...
dzen.ru
Как выбрать MOSFET транзистор для электронного ключа Теории в статье не будет - голая практика. Возьмем MOSFET 2N7000 и попробуем сделать на нем электронный ключ для управления мощной нагрузкой. Основные характеристики можно найти в документации: В качестве нагрузки будем использовать лампу накаливания, которая при напряжении 7.0V потребляет ток 250mA Первая схема: Если сейчас потрогать рукой провод ведущий на затвор, то лампа будет хаотично то вспыхивать, то гаснут из-за...
usamodelkina.ru
Обзор затвора камеры Canon PowerShot A75 Хочу показать Вам устройство затвора и диафрагмы объектива камеры Canon PowerShot A75. Разбор самой камеры и ремонт покажу как-нибудь потом. Аппаратик выглядит так. Сейчас осмотрим интересные детали и механику затвора. И так разобрал фотоаппарат, объектив и добрался наконец до блока затвора и
domashnie-zaboty.ru
НЕ ВЫБРАСЫВАЙТЕ КАРТОФЕЛЬНЫЕ ОЧИСТКИ! ВОТ КАК МОЖНО ПРОВОДИТЬ ОЧИЩЕНИЕ СОСУДОВ КАРТОФЕЛЬНЫМ ОТВАРОМ… — ДОМАШНИЕ РЕЦЕПТЫ ЗДОРОВЬЯ. — РЕЦЕПТ ИЗ БАБУШКИНЫХ ЗАТВОРОВ, ПОТРЯСАЮШИЙ РЕЗУЛЬТАТ, КАК ЭТО СДЕЛАТЬ. ...
Если у вас «закисли» сосуды, то прежде всего, рекомендую почистить кишечник и печень.
Очищение начинать с 1 столовой ложки льняного масла в день во время вечернего приема пищи.
Через неделю увеличить дозу на одну – две, доведя норму до трех столовых ложек.
dzen.ru
Конструкторская мозаика: зацепиться за окно. Пистолеты Webley & Scott История надежных пистолетов, которые опередили конкурентов на испытаниях, но так и остались малосерийными образцами. Впрочем, конструкторское решение оказалось востребованным через десятилетия Одно из ехидных замечаний в адрес "глока" имеет эстетические корни – мол, это не пистолет, а стреляющий кирпич. Впрочем, прямоугольными формами затвора в наше время никого не удивишь – тут и множество образцов фирм...
dzen.ru
Ata Arms Neo 12: обзор модификаций и решение проблем ружья Ata Arms Neo 12 — инерционный полуавтомат с надежной и простой конструкцией, которая состоит всего из нескольких частей: затвор, поворотная личина и пружина. Инерционная система обладает массой преимуществ перед газоотводной. Во-первых, детали инерционки не засоряются сажей от пороховых газов. Во-вторых, вся энергия выстрела передается боеприпасу без потерь. Серия включает в себя 17 исполнений. Благодаря такому кол...
dzen.ru
Сверхлёгкий. Новый пулемёт FN Evolys Новинка будет выпускаться в калибрах 5,56×45 и 7,62×51. 6 мая бельгийская компания FN Herstal представила новое семейство пулемётов FN Evolys, которое включает в себя две версии: 7,62×51 мм и 5,56×45 мм. FN Evolys — это пулемёт с ленточным питанием, который использует газоотводную автоматику с коротким ходом газового поршня и запиранием поворотом затвора. Пулемёт стреляет из положения «затвор открыт» (с заднего шептала). Боеприпасы пода...
topwar.ru
Пистолет со свободным затвором для высокоимпульсных патронов Введение В настоящее время основным видом короткоствольного оружия, используемого в армии, правоохранительных органах, частных охранных предприятиях и гражданском обороте, являются самозарядные пистолеты с подвижным стволом и жестко скрепленным с ним затвором, предназначенные для применения
rlocman.ru
Схема снижает отрицательные напряжения на управляющей микросхеме - MBRD835L.
Небольшая и недорогая схема, показанная на Рисунке 3, значительно снижает напряжение в коммутационном узле на выводе микросхемы управления. Резистор из цепи затвора перемещен к истоку верхнего MOSFET. Наблюдение за током микросхемы, когда она заряжает и разряжает емкость затвора верхнего транзистора, показывает, что перемещение резистора на работу схемы не влияет. К управляющей микросхеме подключе...
ferrite.ru
Перспективы применения новой серии импульсных трансформаторов Epcos B82804A в схемах управления затвором MOSFET | «ЛЭПКОС», ИЦ «Северо-Западная Лаборатория». Подключение контуров для управления затвором МОП-транзистора осуществляется в диапазоне частот от 150 кГц до несколько мегагерц. У всех типов серии B82804A напряжение развязки составляет 1500 В. Выпускаемые Epcos элементы рассчитаны на окружающую температуру до 85°C и рабочую температуру до 125°C.
topwar.ru
И Жилле, и Терри, и Карле… Третья конструкция затвора Поппенбурга, запатентованная совместно с Джоном Бенсоном в декабре 1866 г. (патент № 3382). Хорошо видны Т-образный подъёмный рычаг затвора, пазы его крепления в ствольной коробке и соответствующие выступы на затворе. Фото Матье Виллемсена, куратора Военного музея в
usamodelkina.ru
Canon EOS-1D Mark III меняем затвор Пришел мне в ремонт профессиональный фотоаппарат EOS 1D Mark III. Немного информации о этой модели.В этой модели являющейся продолжателем хорошо известной среди профи-фотографов моделей фотоаппаратов серии Canon EOS. В предложенной модели много технических новшеств и наработок. Продвижение на рынок
dzen.ru
Обзор затворных групп магазинных винтовок. Часть III В Европе эра современных цилиндрических затворов началась с телескопического затвора Mauser 66, а также с затвора Sauer 80/90 с раздвигающимися боевыми упорами. Сегодня на вершине эволюции находится модель Blaser R93 и сменившая её модель R8...
dzen.ru
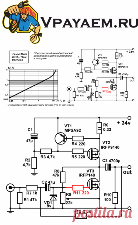
УМЗЧ с Выходным Каскадом на IRFZ44 Сейчас есть много доступных для повторения вариантов УМЗЧ с выходными каскадами на полевых транзисторах. На звуковых частотах полевые транзисторы (ПТ) работают как усилители тока, поэтому нагрузка на предварительные каскады незначительна и выходной каскад на ПТ с изолированным затвором можно непосредственно подключать к предварительному каскаду усиления, работающему в линейном режиме класса
ohotniki.ru
Sjogren — шведский феномен Это первое в истории полуавтоматическое ружье, построенное на инерционном принципе перезаряжания, интересно как для охотников, так и для коллекционеров. Но встретить его в хорошем рабочем состоянии сегодня непросто. Оно конкурировало со знаменитым Browning Auto-5, но имело «странную» конструкцию с открытым затвором.
sso.passport.yandex.ru
ТОП-10 самых мощных пневматических пистолетов с блоубэком на 2020-ый год без лицензии, доступных в России Привет всем оружейникам, стрелкам или просто любителям пневматических пистолетов, в сегодняшнем рейтинге мне бы хотелось познакомить вас с десяткой лучших пневматов с блоубэком или blowback. Многие понятия не имеют, о чем идет речь, что такое блоубэк, я поясню. Простыми словами это функция подвижного затвора при стрельбе или отдача для пневматики. Если у пистолета есть...
ok.ru
Канализация. Основные элементы.
Основные элементы канализационной системы следующие: отводящие трубы, вентиляционный стояк, сборный коллектор и наружный выход.
Вся сантехника оборудуется сифонами - изогнутыми трубами с водяными затворами, препятствующими попаданию неприятных запахов из канализационной сети в помещения. Чугунные и пластмассовые безнапорные трубы и фасонные изделия, используемые для внутренней канализации, имеют диаметр 50 и 100 мм и соединяются между собо...
dzen.ru
Sphinx 3000 - или самый дорогой CZ 75 в мире. Сегодня хочу рассказать про Sphinx 3000 от Sphinx Systems Ltd.
Все началось в начале 1980-х годов - швейцарская компания ITM выпустила по лицензии пускай высококачественную, но все же копию пистолета CZ 75 под названием ITM-84
В начале 1980-х компания ITM была поглощена Sphinx Systems Ltd, пистолет сменил название на Sphinx AT 2000 и значительно эволюционировал, затвор и рамка выполнялись
dzen.ru
Зачем двустволке переламываться? Качающийся затвор Керстена Поиск путей отказа от классической переломной схемы для оружейников всегда означал две вещи - устранение "врожденного" и неизбежного рано или поздно появления шата стволов и повышение технологичности производства (снижение количества операций ручной подгонки в пользу станочных работ). Рожденные в этом поиске конструкции многочисленны и зачастую интересны сами по себе - как, например, поворотный
dzen.ru
От рычага - к шестерням: винтовки Browning BLR Если что и можно однозначно назвать однозначной классикой для американского оружия, так это винтовки с рычажным затвором. Однако этот механизм, который уже к концу XIX века начал казаться архаичным, имел и неизбежные минусы. С первым из них Джон Браунинг справился еще в 1895 году, представив первый "левер-экшн" с коробчатым магазином вместо подствольного: винтовка получила возможность безопасно
dzen.ru
Теория Электроники §7. Полевые Транзисторы. Характеристики часть 2 Полевые транзисторы, как и ранее рассмотренные биполярные, могут быть разной проводимости. Зеркальным отображением n-канального МОП-транзистора является p-канальный МОП-транзистор. Его характеристики напоминают характеристики биполярного p-n-p транзистора: сток нормально имеет отрицательное смещение по отношению к истоку, и ток стока будет проходить, если на затвор подать отрицательное по
dzen.ru
Охотничий карабин Browning Maral Compo Nordic HC Карабин Maral от Browning — уникальный в своем роде. Таким он считался и при первом запуске в продажу в 2013 году, таким остается и сейчас. Это единственная в своем роде винтовка с затвором прямого хода, которая обеспечивает максимально высокую скорость стрельбы среди оружия без самозарядной системы.
Компания «Браунинг» разрабатывала модель Maral как своеобразный гибрид классического
sso.passport.yandex.ru
Итальянский «Волк» - Benelli Lupo Итальянская фирма Benelli, известная, прежде всего, как производитель полуавтоматических инерционных ружей, выпустила первую винтовку с классическим поворотным затвором. До сих пор, из нарезного оружия Benelli выпускала только полуавтомат ARGO.
Новая винтовка имеет необычный внешний вид, который, скорее, характерен для спортивных полуавтоматов Super Black Eagle этой же фирмы.
Название оружия,
dzen.ru
"Болтовая гусятница": Marlin Model 55 Охотничьи традиции в разных странах могут серьезно отличаться и кому-то казаться странными. После того, как из ниши "гусиного ружья" ушли крупнокалиберные одностволки, у которых и четвертый-то калибр считался не таким и большим, вопрос "плотности огня" пришлось решать скорострельностью. Другое дело, что с болтовым затвором это выглядит странновато - но, как бы то ни было, в шестидесятые годы
dzen.ru
Винтовка Anschutz Model 1782 J.G. ANSCHÜTZ GmbH & Co. KG на оружейной выставке SHOT Show 2020 показали новую "болтовую" винтовку Model 1782 под различные патроны в двух версиях формы ложи.
Согласно описанию, винтовка с ручной перезарядкой подольно-скользящим болтовым затвором и поворотным запиранием построена по канонам "старой школы" конструирования с использованием только стали и древесины.
Оружие имеет:
- гарантированную
dzen.ru
Высокоточная охотничья винтовка MPA Ultra Lite Hunter Rifle SS MasterPiece Arms Holding Company дополнили линейку продукции высокоточной "болтовой" винтовкой Ultra Lite Hunter Rifle SS, нацеленной на охотничью сферу эксплуатации.
В отличие от более дорогих предшествующих версий винтовок с ручной перезарядкой продольно-скользящим болтовым затвором и поворотным запиранием, новая, условно доступная для своего класса модель, оснащается стволом цельной
dzen.ru
Итальянский «Волк» - Benelli Lupo Итальянская фирма Benelli, известная, прежде всего, как производитель полуавтоматических инерционных ружей, выпустила первую винтовку с классическим поворотным затвором. До сих пор, из нарезного оружия Benelli выпускала только полуавтомат ARGO.
Новая винтовка имеет необычный внешний вид, который, скорее, характерен для спортивных полуавтоматов Super Black Eagle этой же фирмы.
Название оружия,




















![Простой сложный запор для калитки типа «затвор» наконец-то сломался — как я его починил [пошаговка]](https://postila.ru/resize?w=460&src=%2Fs3%2Fa7c%2F97%2Fd0371997688940537312f82d5ac.jpg)

